特長

01除電

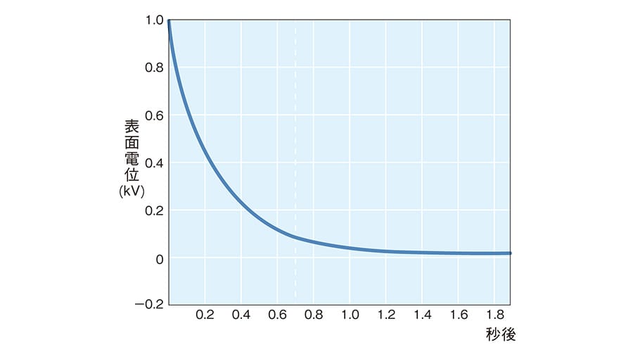
優れたイオンバランスと0.8秒※1の高速除電を実現

除電能力を持つプラズマクラスターイオン技術に加え、複数のイオン発生デバイスを一組として効果的に正(+イオン)負(−イオン)イオンを発生させる独自のパラレルパルスDC方式により、幅方向にも搬送方向にもムラが少ない、±5Vという優れたイオンバランスを実現しました。

■ 当社独自のパラレルパルスDC方式によるコンベア上のイオン分布
優れたイオンバランスを実現イメージ
■ 除電速度※2
除電速度のグラフ
■ 除電領域一除電時間特性図※3
除電領域一除電時間特性図のグラフ
■ 除電時問×風速図※4
除電時問×風速図のグラフ

02付着菌

付着菌の作用抑制にも効果を発揮※5

自然界と同じイオンで空気を浄化する働きもあるプラズマクラスターイオン。除電以外にも、スライサーや充填ノズルなど 、付着菌が気になる場所で増殖を抑制する効果があり、清潔で安心な工場づくりに貢献します。

清潔で安心な工場イメージ
■ 付着菌抑制効果※6
付着菌抑制効果のグラフ

03使いやすさ

簡単操作で天吊りにも対応

工程のライン形状などに合わせ、天井への直付設置も可能です。

天井への直付設置イメージ

使い方に応じた設定が可能

風量設定を機器本体の背面内部のディップスイッチで行うことにより、不適切な設定変更を防止します。さらに手ネジ部に目盛りを備えており、使い方に応じてイオン吹き出し方向を360°調整することができます。

風量設定を機器本体の背面内部のディップスイッチと360°回転可能な角度調整用手ネジイメージ

ユニット清掃周期6ヶ月※7でメンテナンスの手間を軽減

ユニット寿命が約2年2ヶ月(19,000時間)であることに加え、独自の放電技術によって電極針の汚れを低減。メンテナンス周期(清掃周期)を長期化することで、生産上のロスを減らします。また、ユニットが1パッケージ化されており、工具を使用することなく交換ができます。

簡単に清掃できる電極針と片手で交換できるプラズマクラスターイオン発生ユニット